焦点娱乐
联系焦点娱乐
焦点娱乐
关于焦点娱乐
公司简介
环境4S专业服务商
管家式服务
研发创新
匠心之路
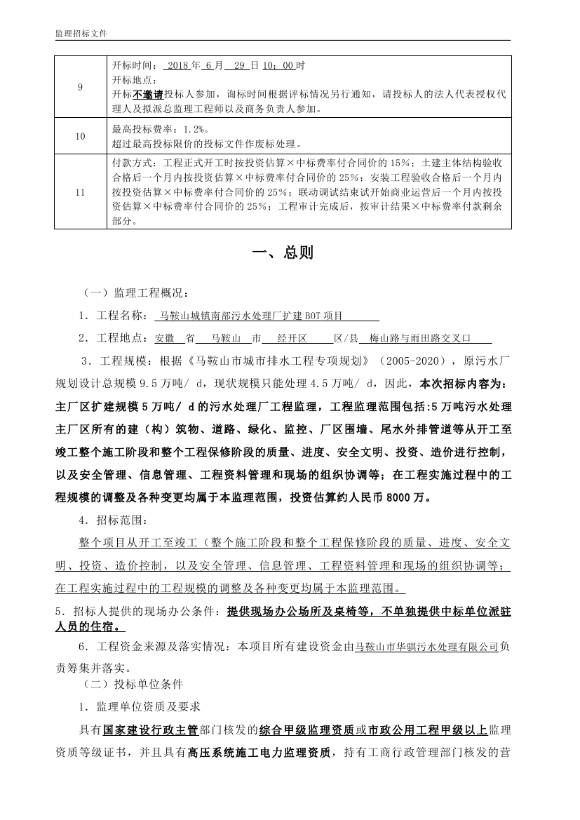
旗下公司
焦点娱乐
发展愿景
典型案例
市政供排水
工业园区废水
村镇污水
流域治理
医疗废水
地下污水处理厂
自来水厂
核心技术
生物滤池(BAF)
焦点娱乐:深床反硝化滤池Debed
磁加载混凝沉淀池MagcoH
微纳米气浮反应器Sup-SEP
焦点娱乐:工业园区废水系统解决方案
焦点娱乐:泥膜耦合A³O工艺
产品中心
“魔方智水”系列产品
“迈巴”系列产品
焦点娱乐:生物滤池全系统全生命周期产品
污水处理设备
臭/废气收集处理系统
管家式服务
线上分享
焦点娱乐:高品质污水厂系统解决方案
焦点娱乐 资讯
公司焦点娱乐
公告通知
行业信息
投资者关系
投资者联系方式
人才招聘
人才战略
HUAQI TECH
为客户创造价值
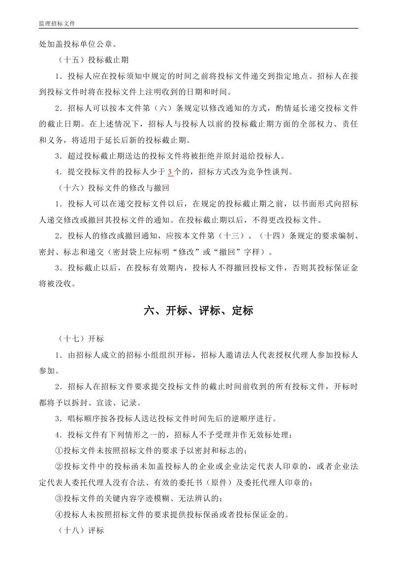
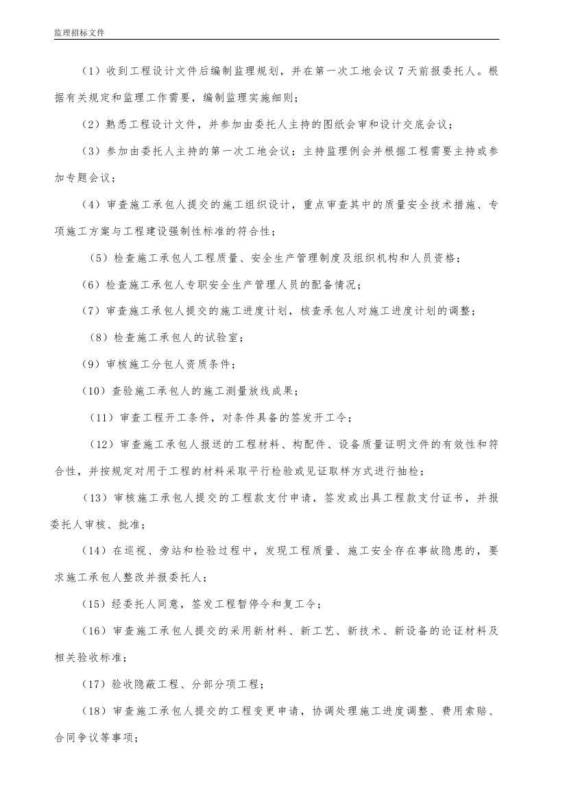
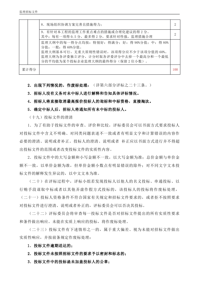
马鞍山城镇南部污水处理厂扩建BOT项目工程监理招标文件
发布者:焦点娱乐环保 发布时间:2018-06-22
06/22
2018
var _hmt = _hmt || []; (function() { var hm = document.createElement("script"); hm.src = "https://hm.baidu.com/hm.js?25a8b6ddd6dc7b9a90aeb1f51e218aa6"; var s = document.getElementsByTagName("script")[0]; s.parentNode.insertBefore(hm, s); })();
HOME-焦点娱乐「强保障平台,更省心娱乐」jjyl
焦点娱乐官网-追求健康,你我一起成长 jjyl
焦点娱乐 — 大舞台,有梦您就来! jjyl
门徒娱乐-梦想照进现实,努力成就未来! mtyl
门徒_门徒娱乐_ | 注册你的平台ID帐号 mtyl